文章題目:《The P-loop NTPase RUVBL2 is a conserved clock component across eukaryotes》
發布期刊:Nature
作者單位:北京生命科學研究所
DOI :https://doi.org/10.1038/s41586-025-08797-3
引用試劑:HAKATA 特級胎牛血清[HB-FBS-500]
影響因子:50.5
本文報道了RUVBL2蛋白作為真核生物晝夜節律鐘的一個保守核心組分,通過其極低的ATP酶活性調控晝夜節律周期。

主要內容
?研究背景與目的?:
真核生物的晝夜節律鐘通過轉錄-翻譯反饋回路(TTFL)維持時間,該機制在不同生物體(包括真菌、植物和動物)中高度保守,但分子組分缺乏共同祖先。
本研究旨在探究RUVBL2蛋白在晝夜節律中的作用,特別是其ATP酶活性如何影響節律周期。
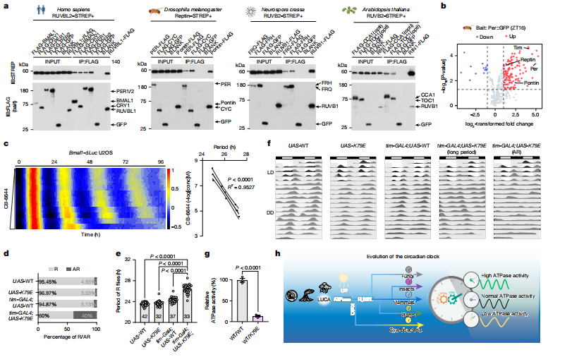
?RUVBL2的篩選與鑒定?:
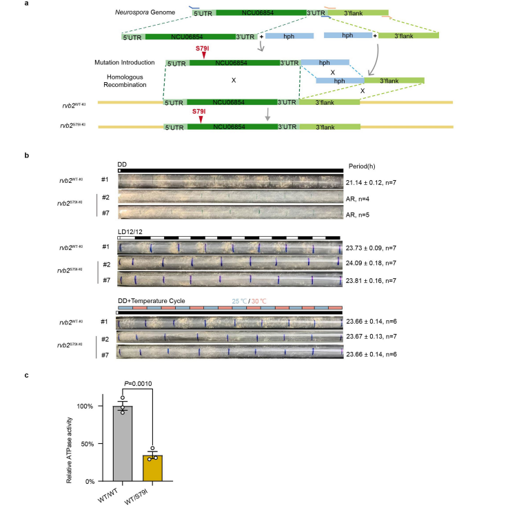
通過CRISPR-Cas9技術在U2OS細胞中對RUVBL2基因進行篩選,鑒定出影響晝夜節律活動的突變體,包括短周期、長周期和無節律突變體。
這些突變體的節律表型在小鼠視交叉上核(SCN)特異性轉基因動物中得到驗證。
?RUVBL2的ATP酶活性?:
RUVBL2是一種P-loop NTPase酶,每天僅水解約13個ATP分子,表現出極低的ATP酶活性。
突變體的ATP酶活性與其晝夜節律周期長度呈線性相關,酶活性越高,周期越短;酶活性越低,周期越長。
?RUVBL2與核心鐘蛋白的相互作用?:
RUVBL2與來自人類、果蠅、真菌和植物的核心鐘蛋白存在物理相互作用。
在不同物種中,RUVBL2的同源蛋白均表現出對晝夜節律的保守功能。
?RUVBL2調控節律周期的機制?:
RUVBL2通過其ATP酶活性調控晝夜節律周期,這一過程獨立于隱花色素(CRY)基因。使用化學抑制劑CB-6644降低RUVBL2的ATP酶活性,可延長不同物種(包括人類細胞、果蠅、真菌和植物)的晝夜節律周期。

?進化保守性?:
RUVBL2蛋白在真核生物中高度保守,表明其在晝夜節律調控中具有重要且古老的功能。
研究提出,在原始晝夜節律鐘的形成過程中,含有P-loop的低活性ATP酶成為晝夜節律電路的核心組分。

結論
本研究確立了RUVBL2作為真核生物晝夜節律鐘的一個保守核心組分,并揭示了其通過極低的ATP酶活性調控晝夜節律周期的新機制。這一發現不僅增進了我們對真核生物晝夜節律鐘的理解,還為節律紊亂相關疾病的治療提供了新的潛在靶點。

在該研究過程中,科研團隊研究人員使用了HAKATA的產品:
HAKATA 特級胎牛血清(HB-FBS-500)

能夠為該研究提供助力,慧穎生物深感榮幸。
以下圖片來自文獻:

