"近日,我們欣喜的看到?重慶醫科大學附屬婦女兒童醫院劉博士課題組在《Journal of Nanobiotechnology》(2025)上發表的重要研究成果《Plastic tableware use, microplastic accumulation, and sperm quality》。該研究首次揭示了微塑料(尤其是聚苯乙烯PS)通過FOXA1/p38通路影響男性生殖健康的分子機制,為環境健康領域提供了突破性證據。
作為實驗支持方,?HAKATA?深感榮幸能為該研究提供?胎牛血清?等試劑,助力團隊在GC-1精原細胞培養中完成毒性機制驗證。我們由衷感謝重慶醫科大學附屬婦女兒童醫院劉博士課題組對HAKATA產品質量的信任,也為其嚴謹的科研精神點贊!"

1. 核心發現?
?微塑料在精液中的普遍性?:檢測200名男性精液樣本,55.5%檢出微塑料,主要成分是?聚苯乙烯(PS)和聚氯乙烯(PVC)?(分別占32%和37%)。?塑料餐具使用頻率越高?,精液中微塑料含量也越高。
?對精子質量的影響?:頻繁使用塑料餐具的人群中,微塑料暴露與?精子濃度下降?顯著相關(尤其是BMI<24的人)。
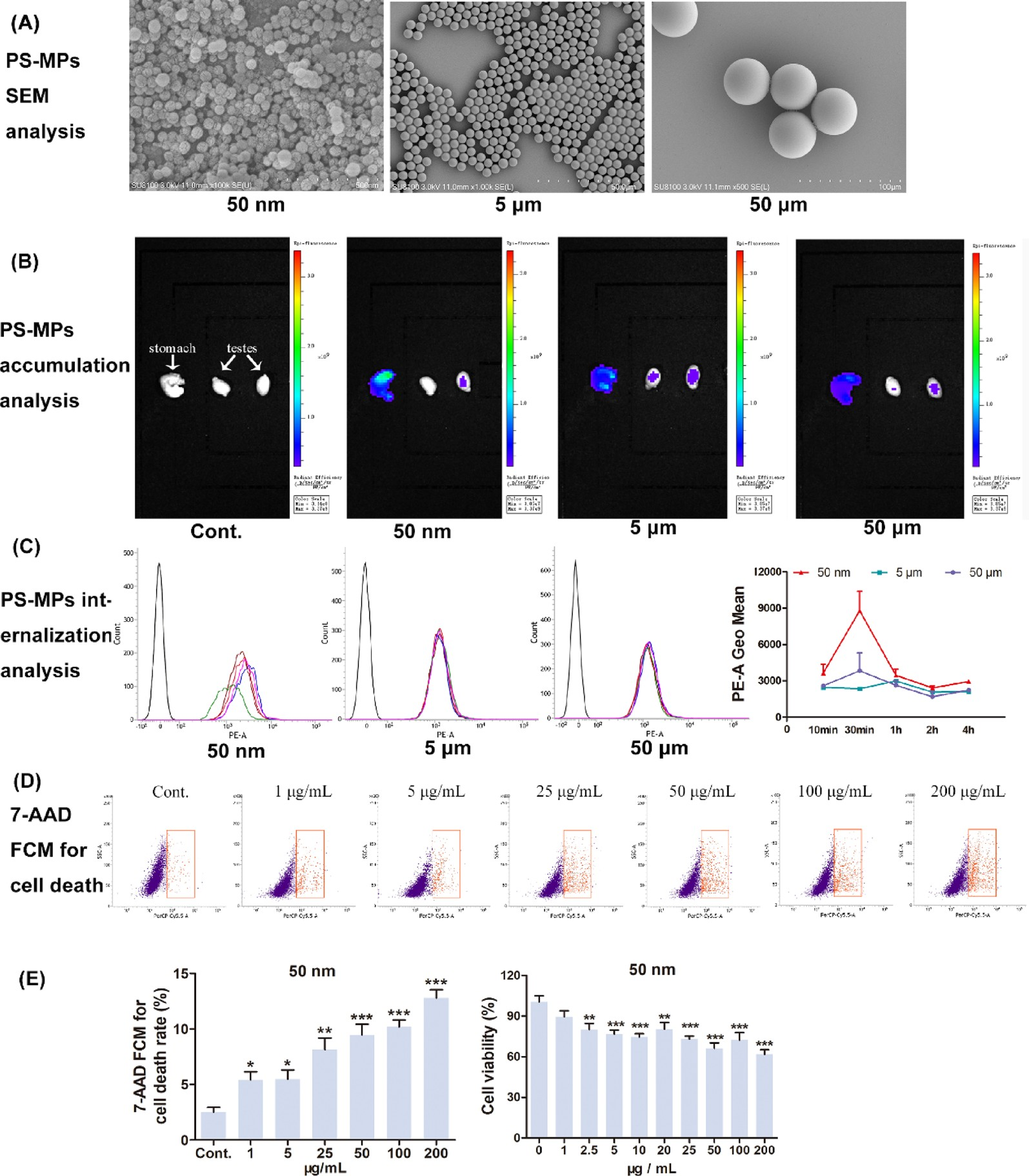
動物實驗(小鼠)顯示,PS微塑料會降低精子活力、增加畸形率,并引發睪丸細胞的自噬(自我消化)和凋亡(程序性死亡)。

?2. 關鍵機制?
?分子通路?:PS微塑料通過激活?FOXA1/MAP3K1/p38信號通路?,導致精子前體細胞(精原細胞)過度自噬和凋亡,最終影響精子質量。
?簡單理解?:微塑料像“搗亂分子”,干擾細胞正常通訊,讓精子“早衰”。?實驗驗證?:小鼠攝入PS微塑料后,睪丸結構受損,精子數量減少。細胞實驗中,抑制p38通路可減輕微塑料的毒性。

?3. 與HAKATA產品的關聯?
文獻中提到的?GC-1細胞(小鼠精原細胞)培養?使用了HAKATA提供的?胎牛血清?(DMEM培養基中添加10% HAKATA胎牛血清)。這部分實驗支撐了微塑料對生殖細胞毒性的結論,說明HAKATA的產品在基礎研究中發揮了重要作用。

?4. 現實意義?
?警示作用?:頻繁使用塑料餐具(如外賣盒)可能通過微塑料積累損害男性生育力。
?研究價值?:首次揭示FOXA1/p38通路在微塑料生殖毒性中的作用,為未來干預(如靶向藥物)提供線索。

